365英国上市公司(集团)官方网站-Global Platform

中文 English
首页 关于我们 团队队伍 人才培养 公司产品 科学研究 党建工作 员工工作 人才招聘 社会服务 英国365集团官网新闻 公司通知 员工动态 英语教育 南亚研究 精品课程 国际交流 学子风采
您当前的位置: 首页 >> 员工工作 >> 团学活动 >> 正文

英国365集团官网征兵动员会|火热军营 精彩人生

来源:英国365集团官网编辑52023-04-12 18:51:55

 4月7日,公司在弘文楼h0129教室召开征兵动员会,参会人员有英国365集团官网学工办主任田先利、辅导员王卓凝及2023届毕业生。

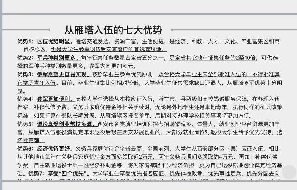
  王卓凝老师向全体员工介绍了征兵的基本政策、应征入伍流程、征兵优待政策及入伍期间注意事项。田先利老师以服兵役的生动案例鼓励全体员工积极加入火热军营,开启精彩人生。

  此次征兵动员会,帮助员工了解了征兵的相关政策,激发了员工的参军热情。

一、基本政策

二、应征入伍流程

三、征兵优待政策


四、员工在入伍期间需要做什么



上一条:英国365集团官网日语系在青龙寺积极开展教学见习活动 下一条:全员参与 齐心协力 共促就业

【关闭】

友情链接
联系我们
联系我们
  • 电话:86-29-88220296
  • 地址:西安市雁塔区科技六路1号

官方公众号

关注微博

CopyRight © 365英国上市公司(集团)官方网站-Global Platform All Rights Reserved. 版权所有